
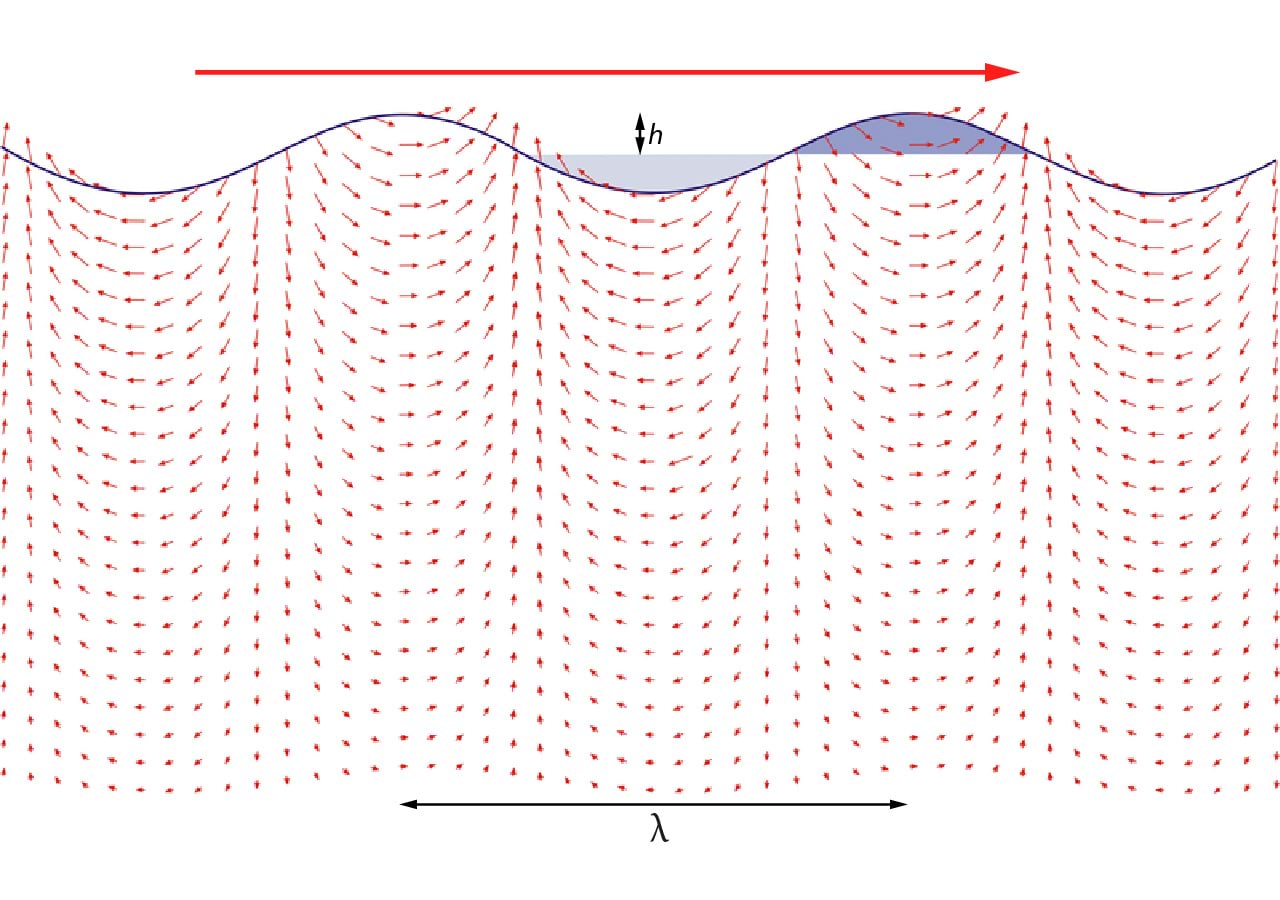
Joonis F.2: Laine omab energiat kahel kujul: potentsiaalne energia, mida seostatakse vee kerkimisega heleda tooniga kujutatud lainenõost tumedama tooniga laineharjani; veepinna läheduses asuva vee kineetiline energia – vee liikumiskiirus on kujutatud väikeste nooltega. Vasakult paremale liikuva laine kiirust kujutab joonise ülaosas toodud palju suurem nool.